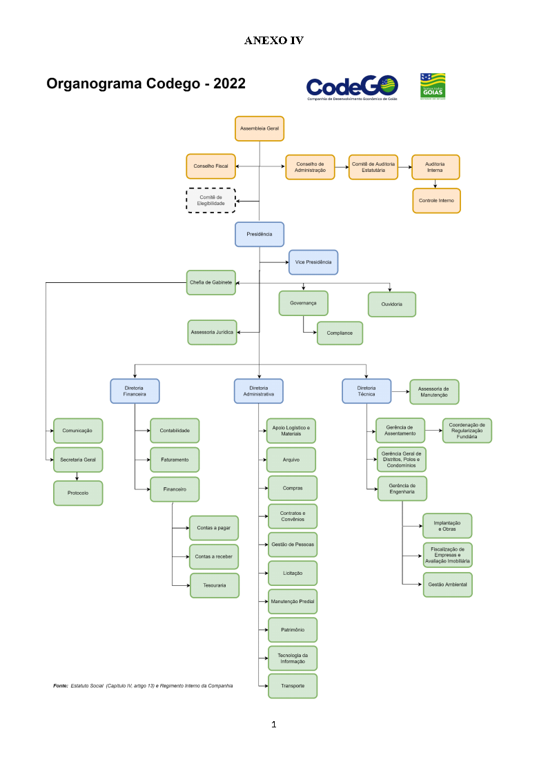
Estrutura Organizacional

O organograma da Codego foi aprovado pelo Conselho de Administração em reunião extraordinária realizada no dia 19 de maio de 2025, estando amplamente divulgado.